MattisLind
Veteran Member
A couple of weeks ago I was contacted by an employee at a big Swedish company. They had a storage building which was going to be demolished within weeks. In this building there were among others sitting a HP 2116B computer. He had himself worked with servicing HP21xx systems and felt a bit sad seeing this machine going to scrap. He asked if I was interested in taking care of it but it had to be picked up rather urgently so last Monday I met up and picked this machine up together with some other HP 21xx equipment.
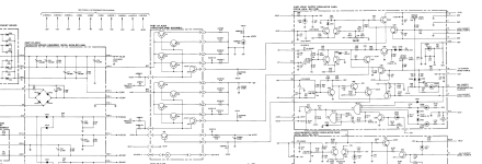
When examining the machine I quickly understood that two boards were missing. Unfortunately they are not even optional. They are required for the machine to operate. Without the Power Fail Board the machine will not even power up.
Those are:
The boards are not very complex so it should be possible to recreate them if there weren't the fact that they use the Fairchild CTuL technology instead of more standard TTL circuits. CTuL is almost unobtanium. The only source is scrapping other HP cards which is not what I want to do.
Unless something pops up I will try to recreate these boards with modern technology. CTuL used -0.5V to 2.5V logic levels with 1.0V threshold. I will test a hypothesis that a HCMOS chip with GND at 0.5V and VCC at 2.5V could potentially be used to interface with these chips. I will at least try mocking something up to experiment a bit.


When examining the machine I quickly understood that two boards were missing. Unfortunately they are not even optional. They are required for the machine to operate. Without the Power Fail Board the machine will not even power up.
Those are:
- 02116-6175 or 12588-6001 power fail board
- 02116-6300 or 02116-6274 Memory Module Decoder
The boards are not very complex so it should be possible to recreate them if there weren't the fact that they use the Fairchild CTuL technology instead of more standard TTL circuits. CTuL is almost unobtanium. The only source is scrapping other HP cards which is not what I want to do.
Unless something pops up I will try to recreate these boards with modern technology. CTuL used -0.5V to 2.5V logic levels with 1.0V threshold. I will test a hypothesis that a HCMOS chip with GND at 0.5V and VCC at 2.5V could potentially be used to interface with these chips. I will at least try mocking something up to experiment a bit.





